市政府门户网站
|
|
关怀版
|
无障碍浏览
|
用户空间
|
@国务院 我来说
景德镇市国防动员办公室
首页
政务资讯
政府信息公开
政务服务
政民互动
人防知识
政务开展
当前位置:
首页
>
政务资讯
>
公告公示
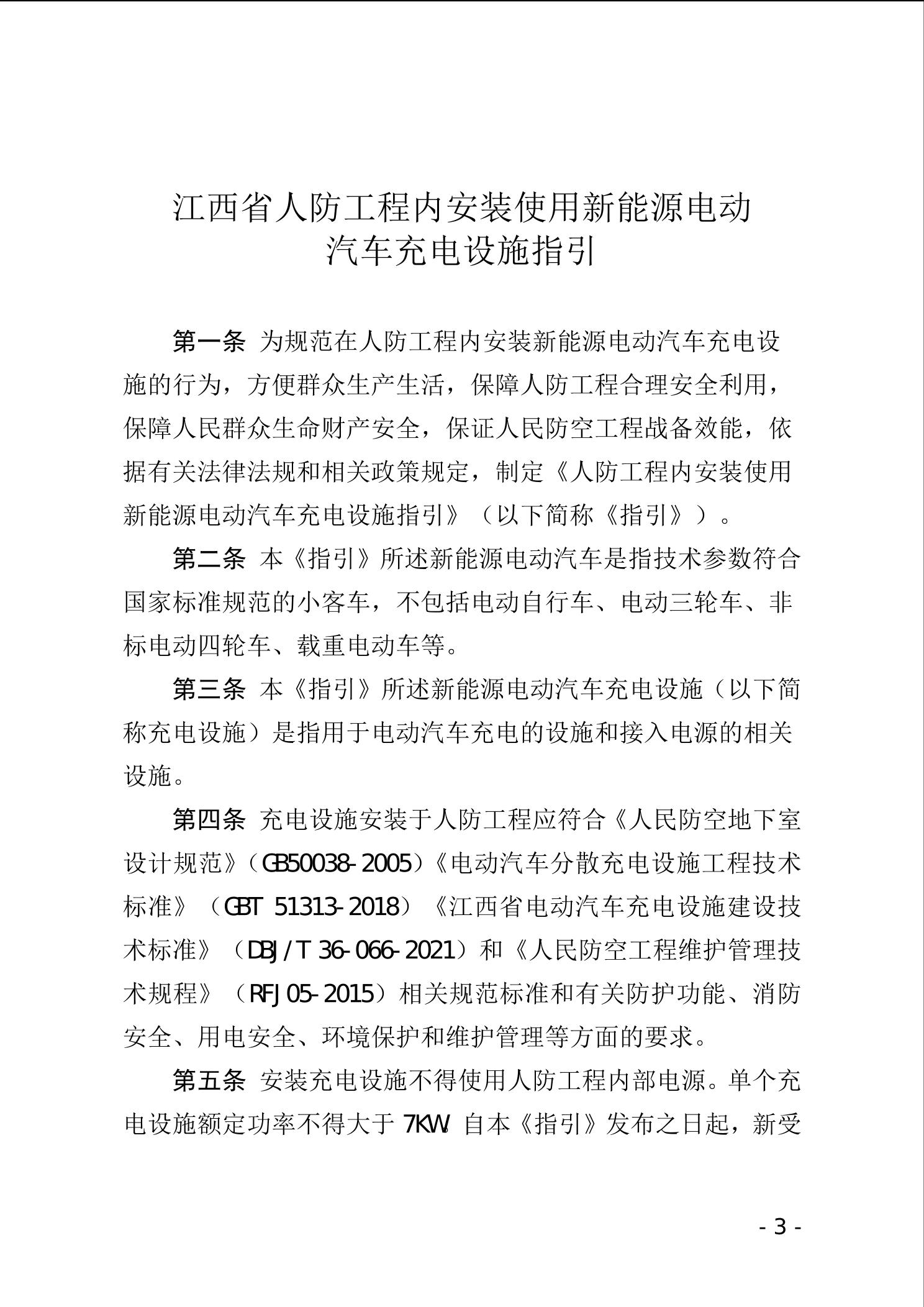
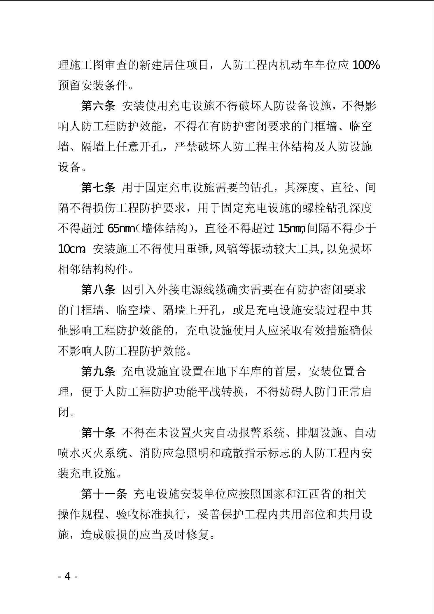
省国动办省住建厅关于印发江西省人防工程内安装使用新能源电动汽车充电设施指引的通知
来源:江西省国动办
发布时间:2023-08-28 09:30
访问量:
相关文档:
相关附件:
932471
省国动办省住建厅关于印发江西省人防工程内安装使用新能源电动汽车充电设施指引的通知
20
江西省国动办
2023-08-28
1295
公告公示